区中小学综合实践学校招聘教师11名
请用微信扫一扫
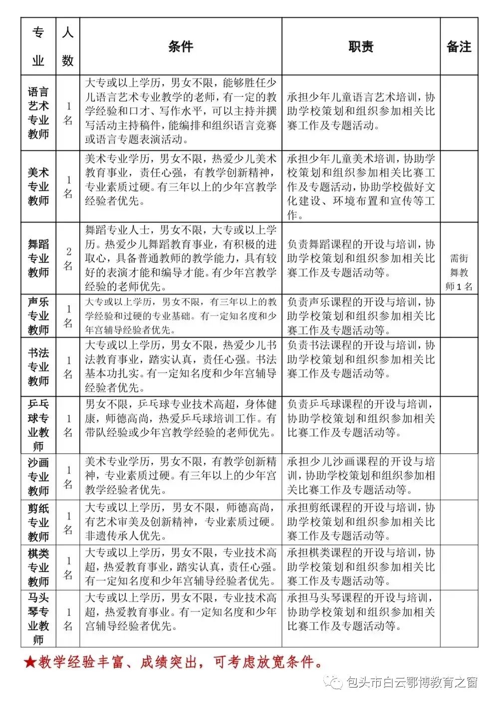
一、招聘职位:
二、招聘对象基本条件:
三、报名时间,地点和要求:
四、招聘办法:
五、福利待遇:
联系方式:
范老师13947237636
郭老师15848792353
地址:白云鄂博矿区矿山路7号[原铁矿一小](邮编:014080)
附件:《白云鄂博矿区中小学综合实践学校艺体特长教师招聘职位及人数》
白云鄂博矿区中小学综合实践学校
2021年12月15日
学校简介:
白云鄂博矿区中小学综合实践学校是白云鄂博矿区唯一一所集中小学课后艺体特长培养、综合实践教育、初高中通用技术教学、研学旅行于一体的综合性实践学校。学校目前共开设8个艺体特长培训班,服务全区近1000余名中小学生。在国家“双减”政策背景下,为切实减轻家长负担,打造服务于白云区中小学生的公益普惠性课后服务体系,区中小学综合实践学校艺体培训项目及班额需进行进一步扩充,需向社会公开招聘部分艺体特长专业教师。
